MG+ K2 Common Wallet API Integration Manual
Breadcrumbs

MG + 平台概述

MG+ 系统请参考下列图示: 

image-20240416-031457.png

MG+ 系统包含了下列元件: 

  • STS (Secure Token Service/安全令牌服务): 负责 MG+系统认证和授权的网路服务。

  • K2 API:整合代理与 MG+系统的 API。

  • 产品:MG+ 平台上可玩的游戏产品。

本文件介绍了代理后端和 MG+通用钱包之间操作所需要的 API。

玩家流程示意图 

image-20240416-031919.png

API 呼叫流程 

image-20240416-031939.png

在身分验证过程中,当用户使用正确凭证登入,STS将会回传JSON令牌(JWT),该令牌必须被保存在代理端(请参考”令牌建议更新方式”)。

每当用户想要访问受保护的路由或资源时,代理都应发送 JWT,并使用承载模式在 Authorization标头中发送此 JWT。标头的内容应如下所示: 

Authorization: Bearer <token>

K2 API 伺服器在受保护的请况下将在 Authorization 标头中检查有效的JWT,如果存在,则将允许用户访问受保护的资源。

关于 JWT 的更多信息,请访问 https://jwt.io/

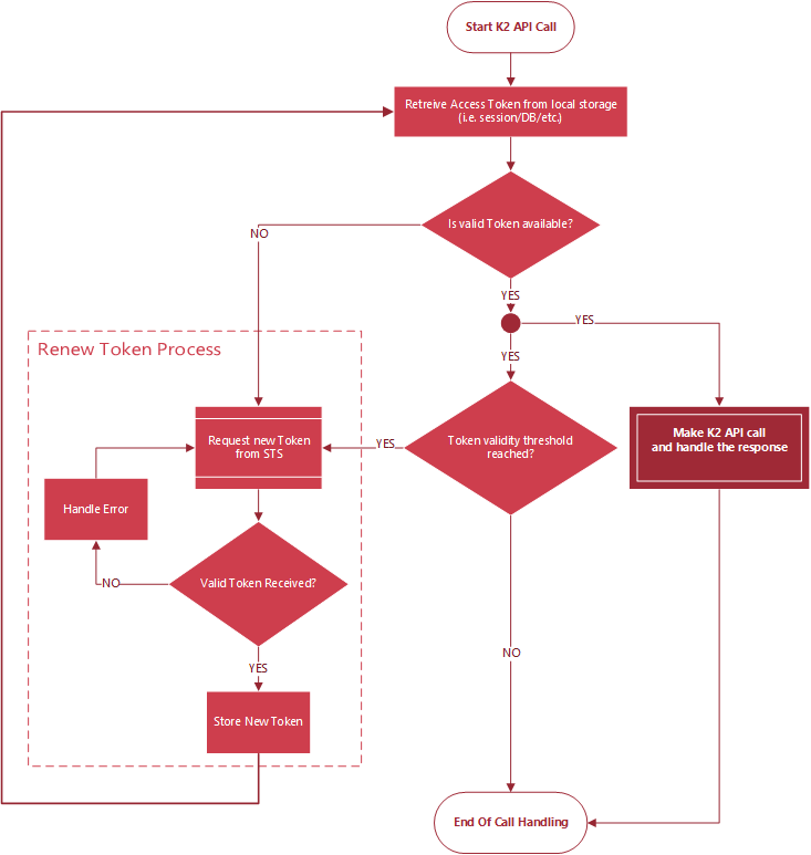
有关 K2 API 呼叫和 JWT 更新的过程请参考下列流程图。

下列流程图仅为示例,一旦有效令牌成立,API 呼叫和 JWT 更新流程将并行执行。


image-20240416-032236.png